找回密码
 立即注册
查看: 24510|回复: 1

TPS63001电源芯片空载时静态电流过大的问题

[复制链接]

244

主题

50

回帖

3571

积分

管理员

积分
3571
发表于 2018-5-15 15:38:02 | 显示全部楼层 |阅读模式

在电池供电的设备中,静态电流是非常重要的参数。最近的项目要求在静态工作时不能超过50uA,这样才能保证电池能够使用6年。使用TPS63001将电池的3.6V变成3.3V,向MCU供电。但是在测试时发现空载时的静态输入电流大于5mA。

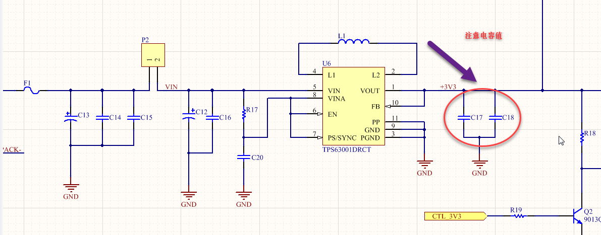
原理图如下:

TPS63001DRCT.png

PCB LayOut参考的是数据手册的推荐布局,外围器件值也一样,功率电感采用的是村田的LQH3NPN2R2NG0L 。


测试时将MCU与供电部分断开。测量L1和L2的波形。

下图是L2引脚的波形:

新建文件0.bmp

L1引脚的波形是一个3.6V的电平信号,没有出现方波。测得的结果与数据手册中的图9相符

图9.png

电路板上没有引出POWER GND的连接,不知道这个会有多大的影响。

还在测试中。


回复

使用道具 举报

244

主题

50

回帖

3571

积分

管理员

积分
3571
 楼主| 发表于 2018-5-18 10:45:26 | 显示全部楼层

在TPS63001数据手册中,主要特性说器件静态电流小于50uA(Device Quiescent Current less than 50 μA)。在6.5 Electrical Characteristics章节中的图表,也标明了在VOUT输出为3.3V时静态电流Iq小于50uA,关断电流Is小于1uA。这个数据的测试条件并没有说明PS/SYNC引脚的状态,器件是否处于POWER-SAVE模式下。经过测试,50uA电流是在开启POWER-SAVE模式下测得的数据,而在关闭POWER-SAVE模式时,静态电流为5mA。这两个的值差别还是太大了。

电路板飞线进行测试,下图是测试结果:

20180518_103058.jpg


电路中同时还使用了一个升压芯片TPS61230,在它的数据手册中:

轻负载期间,TPS6123x 自动进入省电模式,以最低静态电流实现最大效率。在关断期间,负载完全从输入上断开,并且输入流耗减少至1.5μA(典型值)。

如果TPS63001也能在轻负载时,自动进入省电模式就好了。




回复

使用道具 举报

您需要登录后才可以回帖 登录 | 立即注册

本版积分规则

QQ|手机版|YiBoard一板网 ( 冀ICP备18020117号 )

GMT+8, 2025-10-28 19:59 , Processed in 0.090405 second(s), 6 queries , Gzip On, Redis On.

Powered by Discuz! X3.5

© 2001-2025 Discuz! Team.

快速回复 返回顶部 返回列表